色泽变化是果实成熟过程中的一个关键事件,是影响果实品质形成的一个重要方面。因此,挖掘果实色泽发育的调控因子并阐释其作用机理对于通过生物育种技术改善果实品质具有重要的意义。蓝莓果实成熟过程中色泽发生变化,主要是叶绿素含量逐渐减少,同时伴随着大量花青苷的不断积累。目前,关于果实叶绿素降解与花青苷积累及调控网络已经有了许多报道,但关于果实叶绿素降解和花青苷积累之间协调调控的作用机制研究相对较少。miR156/SPL模块和乙烯通常被认做是基因表达调控网络中的核心因子,它们均会影响果实的色泽发育过程。尽管在番茄、小麦、棉花等物种中的研究表明SPL能够正向影响乙烯信号途径,但是目前人们对二者之间的内在联系仅有有限的认识。

2023年10月5日,pp电子游戏官网边少敏教授团队在Plant Biotechnology Journal(IF 13.8)上发表了题为“The miR156/SPL12 module orchestrates fruit colour change through directly regulating ethylene production pathway in blueberry”的研究论文,首次证实miR156/SPL12可以直接抑制乙烯合成的关键酶基因VcACS1(ACC SYNTHETASE1)和VcACO6(ACC OXIDASE6)的表达从而抑制蓝莓中的乙烯合成,并进一步影响果实成熟过程中叶绿素的降解与花青苷的积累。该研究为植物中miR156/SPL介导的调节与乙烯信号途径之间的联系提供了新的见解。
该研究以稳定遗传的VcMIR156a和VcSPL12过表达蓝莓植株为材料,通过转录组与代谢组联合分析发现,VcMIR156a促进花青苷与乙烯合成相关基因的表达,提升花青苷和乙烯的积累;同时抑制叶绿素的积累及其相关基因的表达。而其靶标基因VcSPL12在蓝莓中过表达则表现出完全相反的趋势。进一步借助果实瞬时过表达及病毒介导的RNA沉默(VIGS)技术展开研究,结果发现在蓝莓果实中过表达VcSPL12抑制了乙烯的生物合成与花青苷积累,提高了叶绿素含量,而VcSPL12表达下调后表现出相反的趋势(图1)。同时,乙烯模拟物(乙烯利)/乙烯抑制剂(1-MCP)处理已注射蓝莓果实从很大程度上削弱/模拟了VcSPL12对色素积累的影响。以上结果说明,蓝莓miR156/SPL12能够通过调控乙烯的合成从而影响蓝莓果实中叶绿素和花青苷的积累。

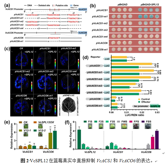
为了进一步探索VcSPL12与乙烯信号之间的关系,通过酵母单杂交、Dual-Luc等实验证实,VcSPL12可以直接结合在乙烯合成关键酶基因VcACS1和VcACO6的启动子上并抑制这两个基因的转录。VcSPL12在蓝莓果实中瞬时过表达和VIGS后,VcACS1和VcACO6的表达发生相应的变化(图2)。此外,VcSPL12还可以直接结合到叶绿素合成相关基因VcDVR的启动子,从而正调控该基因的表达,直接促进果实中叶绿素的合成。

综上所述,在蓝莓果实生长阶段,由于VcSPL12的高表达导致乙烯合成相关基因VcACO6与VcACS1的表达受到抑制,从而使乙烯维持在一个低水平状态,进而引起叶绿素的积累并抑制花青素合成(图3)。在果实成熟开始时,由于VcMIR156a产生的miR156导致VcSPL12的降解,从而促进乙烯的产生,进而触发叶绿素的降解和花青素的合成。该研究大大提升了人们对miR156/SPL在果实着色过程中的生物学功能及其调节机制的认识。

pp电子游戏官网博士研究生李红雪为本文第一作者,边少敏教授和李绪彦教授为本文共同通讯作者。pp电子游戏官网硕士研究生王首文与翟璐璐副教授以及加拿大农业部伦敦研发中心崔玉海教授、美国密歇根理工大学唐贵良教授、东北农业大学霍俊伟教授参与了本研究。本研究得到了国家自然科学基金面上项目(No. 32272680, No.31872075)的资助。
pp电子游戏官网边少敏教授团队致力于蓝莓次生代谢及其调控机理研究,该团队前期对蓝莓miRNAs及其靶标进行了鉴定,进一步针对miR156及靶标基因SPLs展开研究,发现它们可能参与调控叶绿素与花青苷的积累 (Front Plant Sci, 2021; J Exp Bot, 2020; Int J Mol Sci, 2017; Plant Signal Behav, 2014)。这些研究为人们从miRNA的角度了解蓝莓果实色泽发育调控网络提供了一定的信息,为利用生物育种技术对蓝莓品种进行改良提供一定的理论基础。
论文链接:
http://doi.org/10.1111/pbi.14193